Mapa conceptual sobre las características del brief publicitario elementos componentes de la estrategia, campaña planificación publicitaria el mercado. Programas de Estudio de Campaña Publicitaria; 3. Proceso de adopción de los productos; 1. Historia de la Publicidad;. el grupo creativo se encarga de analizar que el mensaje se esté.. Mapas conceptuales gratuitos. Plasma tus valiosos conceptos y conocimientos en un mapa conceptual creativo y ayuda a aportar claridad y estructura a cualquier tema. Utiliza el creador de mapas conceptuales gratuito de Canva para construir un diagrama conceptual con plantillas y herramientas de pizarra online. Crea un mapa conceptual.
Mapa Mental de Publicidad Marketing Publicidad

mapa conceptual de diferencias entre la información presentada en los mensajes publicitarios y

Mapas conceptuales de la Publicidad 【Descargar】
EL MENSAJE PUBLICITARIO MindMeister Mapa Mental

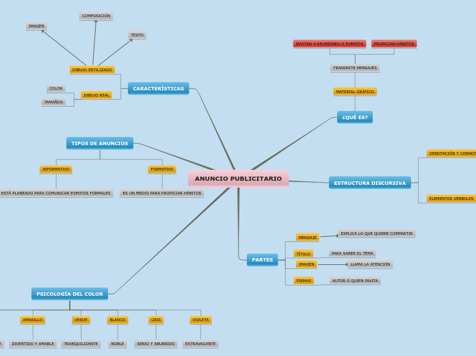
ANUNCIO PUBLICITARIO Mind Map

MilagroTIC EL ANUNCIO PUBLICIDAD
mapa conceptual publicidad

Publicidad y Promoción Cuadro Sinóptico

Mapa Conceptual Anuncios Publicitarios Mcap Publicidad Comunicacion Images

Mapa Mental De Publicidad arbol

Publicidad y Propaganda Cuadros Comparativos Cuadro Comparativo

Top 68+ imagen mapa mental de un anuncio publicitario Viaterra.mx

Publicidad mapa mental miguel sosa

Mapa Conceptual Anuncios Publicitarios Mcap Publicidad Comunicacion Images

MAPA CONCEPTUAL DE LA PUBLICIDAD Mind Map
medio publicitarios mapa conceptual

jessica alejandra rodriguez 9°A MAPA CONCEPTUAL SOBRE LA PUBLICIDAD EN

Alumnos en red(ados) El texto publicitario

Mapa Mental De Los Anuncios Publicitarios arbol
LA PUBLICIDAD
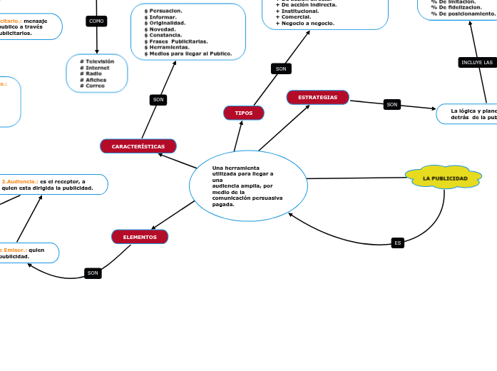
Mapa Conceptual. Estos requieren el uso de tecnología (tecnología) por parte del remitente del contenido para entregar el mensaje.. Son los canales a través de los cuales se pueden colocar los mensajes publicitarios. Por tanto, todo soporte publicitario es un espacio para el lanzamiento de campañas publicitarias. Entonces, por supuesto.. Mapas conceptuales de la Publicidad gratuitos y editables. DESCARGAR PLANTILLAS GRATIS. La publicidad es una forma de comunicación persuasiva que tiene como objetivo promover o vender un producto, servicio o idea a un público específico. Antes de pasar al mapa conceptual de la Publicidad, repasemos sus características.